肯德基宣布涨价!网友:天塌了……
12月24日,中国商报记者从连锁快餐品牌肯德基了解到,肯德基启动了调价,这也是该品牌近两年来首次进行产品价格调整。据悉, 此次调价平均涨幅为2%,具体调整范围在...
12月24日,中国商报记者从连锁快餐品牌肯德基了解到,肯德基启动了调价,这也是该品牌近两年来首次进行产品价格调整。据悉, 此次调价平均涨幅为2%,具体调整范围在...
韩国“临时总统”现身,能稳住局面吗?美国态度相当微妙 韩国发生了一场引人注目的“闹剧”:韩国总统尹锡悦弹劾会议开始了,没想到其重要心腹第一时间宣布辞职,瞬...
数据是个宝 数据宝 投资少烦恼 12月18日,A股全天成交1.38万亿元,较上个交易日缩量1498.77亿元,单日成交额创12月以来新低。 据证券时报·数据宝...
当地时间12月16日,美国当选总统特朗普宣布,日本软银集团将向美国投资1000亿美元。 据知情人士透露,软银的此项投资将创造至少10万个就业岗位,软银计划在2...
本文转自【江南都市报】; 江南都市报全媒体记者章娜 日前,又一家承载着大家满满记忆的大型超市宣布合作到期闭店,12月16日,记者获悉,华润万家南昌铁路店已经张贴...
除此之外,近期,甚至还有银行上架中长期大额存单产品,且利率保持在“2字头”以上。 例如,12月2日,周宁农村信用合作联社在微信号发文称,该行发行3年期2000万...
当地时间12月8日,美国当选总统特朗普详细介绍了他在上任后将实施的全面改革。特朗普宣布,他计划驱逐数百万非法移民,并试图取消出生公民权。 移民问题是特朗普竞选...
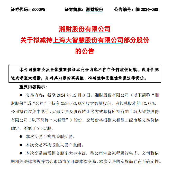
【导读】湘财股份拟择机减持大智慧! 中国基金报记者 江右 5天4涨停的 大智慧,即将迎来重要股东的减持! 12月5日晚间, 湘财股份发布公告表示,为了提高公...
【导读】韩国政坛动荡,韩国综合指数开盘跌1.97% 中国基金报记者 李智 韩国政坛动荡。当地时间4日凌晨,韩国举行紧急国务会议,通过了解除紧急戒严令的决议。...
数据是个宝 数据宝 炒股少烦恼 20家上市公司拟增持金额有望达到1亿元。 中国巨石第二大股东拟增持5亿元—10亿元 11月22日,A股市场整体大幅回撤,为维护投...